Fall 2026 CMB Admissions Info Session

A Cell and Molecular Biology Program Virtual Q&A Session was held on October 22, 2025, to showcase the CMB Program, provide an overview of the Fall 2026 admissions process, and give prospective students the opportunity to ask questions directly to the CMB administrative team.

The session was recorded and is available for viewing here.


CMB Admissions

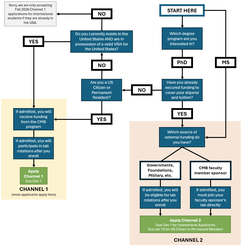
The Cell and Molecular Biology Graduate Program offers two channels for admission of new students (Channel 1 and Channel 2). Together, these channels provide flexible options that maximize admission opportunities for qualified students. The two channels have separate due dates and are reviewed independently. Prospective students should carefully evaluate the main features of each admissions channel before beginning their application. 

Detailed information about the specific due dates, admission requirements, application components, application review processes, and FAQs for each channel are provided below and in the linked Channel 1 and Channel 2 pages. 

CMB Admissions Flow Chart

Main features: 

♦ PhD applications for channel 1 are due on December 1, 2025. This due date is for admission to start in the program the following fall semester (i.e., apply on Dec 1, 2025 to start a PhD on Aug ~15, 2026). 

♦ Only PhD applicants are considered for admission through Channel 1 (i.e., MS applicants are not eligible for admission through Channel 1).

Channel 1 PhD applications are reviewed on a competitive basis. Each applicant’s qualifications are evaluated individually using a comprehensive and holistic rubric, as well as their overall performance during online and/or campus interviews. Next, the applications are compared and assigned to ranked priority groups. Finally, admission is offered on a rolling basis, starting with the applicants placed in the highest priority groups, then extending on to the next ranked groups when possible, until all the available funded slots are filled.

PhD students admitted through Channel 1 receive funding from sources managed internally by the CMB program. These sources are either: 2 semesters (1st fall and 1st spring) of Graduate Teaching Assistantship (GTA) funding from Colorado State University; or 1 semester (1st fall) of GTA, followed by up to 2 years of Graduate Research Assistantships (GRA) from the NIH-NIGMS T32 Quantitative CMB training grant (qCMB). 

♦ Both domestic and foreign PhD applicants are considered for GTA funding. 

♦ Only domestic (US citizens or US permanent residents) PhD applicants are considered for NIH-NIGMS T32 qCMB funding. 

♦ All PhD students admitted through Channel 1 participate in first year laboratory rotations to match with a CMB faculty mentor, and then join that laboratory permanently to carry out their doctoral research. 

The review of applications can begin with two (2) letters of recommendation; however, we require a total of three (3) letters of recommendation to be received before we can offer admission to the program. 

Main features: 

♦ PhD and MS applications for Channel 2 are due by December 1, 2025 for international applicants, and by January 15, 2026 for U.S. citizens or permanent residents. These due dates are for admission to start in the program the following fall semester (i.e., apply on Dec 1, 2025 or Jan 15, 2026 to start a PhD on Aug ~15, 2026).

♦ Both PhD and MS applicants are considered for admission through Channel 2. This is the  only  admissions channel available to MS applicants.

♦ Applications submitted through Channel 2 are NOT reviewed competitively. Instead, each applicant is evaluated individually on their own merits without comparative ranking (i.e., reviewers are only asked to evaluate whether each applicant is qualified, or not, to enroll in their desired program). This evaluation is made using a comprehensive and holistic rubric, in addition to an assessment of the applicant’s overall performance during online and/or campus interviews.

♦ PhD or MS students admitted through Channel 2 must secure funding from a source external to the CMB program (i.e., CMB-managed funding sources are not offered in this case).

Acceptable external funding sources include: 

  • GRA or GTA funding managed by a CMB faculty member
  • External fellowships provided by governmental entities or research foundations
  • Financial support from the US military offered to active service members or veterans

Note that personal wealth, family financial support and student loans are not acceptable funding sources. 

♦ Applicants must have an external source of funding already identified and committed to them by the application due date. Channel 2 applications that do not contain evidence of external funding will be declined without further review.

♦ Applicants who secure a GRA or GTA funding commitment from a CMB faculty member join that laboratory directly, and therefore do not participate in first year rotations.  For this reason, such direct-to-lab arrangements are only approved when both applicant and faculty member make a compelling argument that they expect to have a successful mentoring partnership. The faculty member must communicate this expectation of a successful alignment to the CMB Director before the application is submitted. The faculty member will be asked to provide an letter endorsing the application, to be reviewed with the other application materials. If after review the applicant is considered qualified to enroll in the program, the faculty member will be required to sign an additional letter confirming their formal commitment to mentor and to fund the student.

♦ Applicants who receive external funding from governments, foundations, military, or similar sources are eligible and encouraged to participate in laboratory rotations. In these cases, a commitment from a CMB faculty member is not required.

♦ PhD applicants who initially applied through Channel 1 may request to have their application also considered through Channel 2, but only if they are able to secure the required external funding source before February 1.

The review of applications can begin with two (2) letters of recommendation; however, we require a total of three (3) letters of recommendation to be received before we can offer admission to the program. 

Approximate timeline of CMB application review and admissions 2025-26 

PhD Applicants (Channel 1)

Application due date: December 1

Invitations for Virtual Interviews: Approximately January 15

Virtual interviews: Approximately January 20 to February 10

Invitations for on-campus interview: Approximately February 15

On campus interviews: March 27

First round of admission offers: Approximately April 3

Subsequent admission offers on a rolling basis: Approximately April 10 to 30

PhD and MS Applicants (Channel 2)

Application due date: December 1 (international applicants); January 15 (U.S. citizens or permanent residents)

Invitations for Virtual Interviews: Approximately January 15

Virtual interviews: Approximately January 20 to February 10

Invitations for on-campus interview: Approximately February 15

On campus interviews: March 27

First round of admission offers: Approximately April 3

Subsequent admission offers on a rolling basis: Approximately April 10 to 30